这两天
朋友圈都被支付宝账单刷屏
就在大家晒得火热的时候
岳成律师事务所合伙人岳屾山在微博上曝出一段话:

岳屾山说的事实,可以从上图中看出来,而且选项已经默认选好。

据岳屾山介绍,这个账单的查看和《芝麻服务协议》没有关联性,所以你选择取消同意,依然能够看到年度账单。
但如果你没注意到,就会直接同意这个协议,允许支付宝收集你的信息包括在第三方保存的信息。
怎么样小伙伴们,有没有感觉到深深的“套路”?
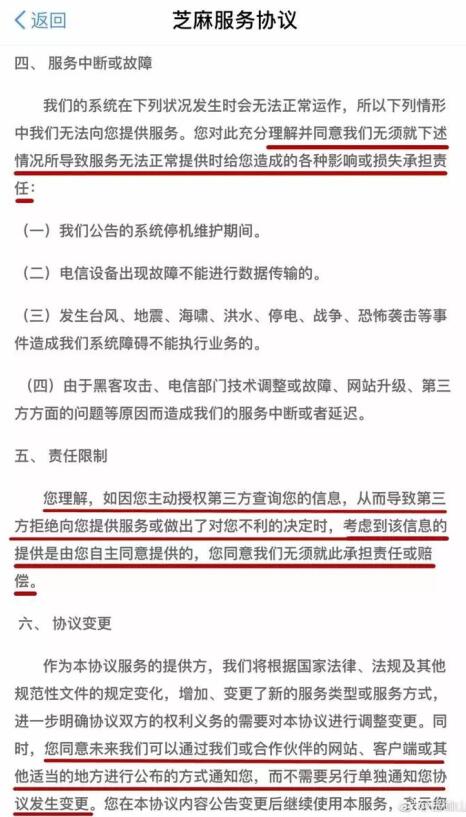
那么这个协议到底有哪些内容呢?以下摘出重点说明
1、你使用服务就等于接受协议
2、根据协议,他们可以直接向第三方提供您的相关信息。
3、根据协议,可以将您的全部信息进行分析并推送给合作机构,
还有,有权不支持您撤销第三方的信息查询授权
4、哪怕是服务终止后,他们仍可继续保留你的信息和数据
5、当然,他们是免责的。
当提供给第三方信息产生不良后果时,也是一样不用担责
6、不用找你反复确认,产生的风险,也由你自己担着
有没有感觉不小心掉进了巨大的坑!
消息一出,迅速在微博、朋友圈传播。
事情经过半天发酵后,支付宝很快就做出了反应,并且将默认选择去掉了
还为那些已经不小心掉坑的小伙伴,提供补坑方法。
很快,@芝麻信用
马上出来道歉并表示这是一个“非常傻逼的方式,愚蠢至极。”
支付宝官方和蚂蚁金服纷纷转发,表示会一起承担。
事情到这,总算告一段落,
但支付宝已经伤了一次用户的心了。
在这互联网时代,要保护个人信息安全,非常难。
商家套路、信息非法买卖,让人防不胜防!
这里借用@岳屾山的几段话,
希望能给经营者和消费者一些提醒










